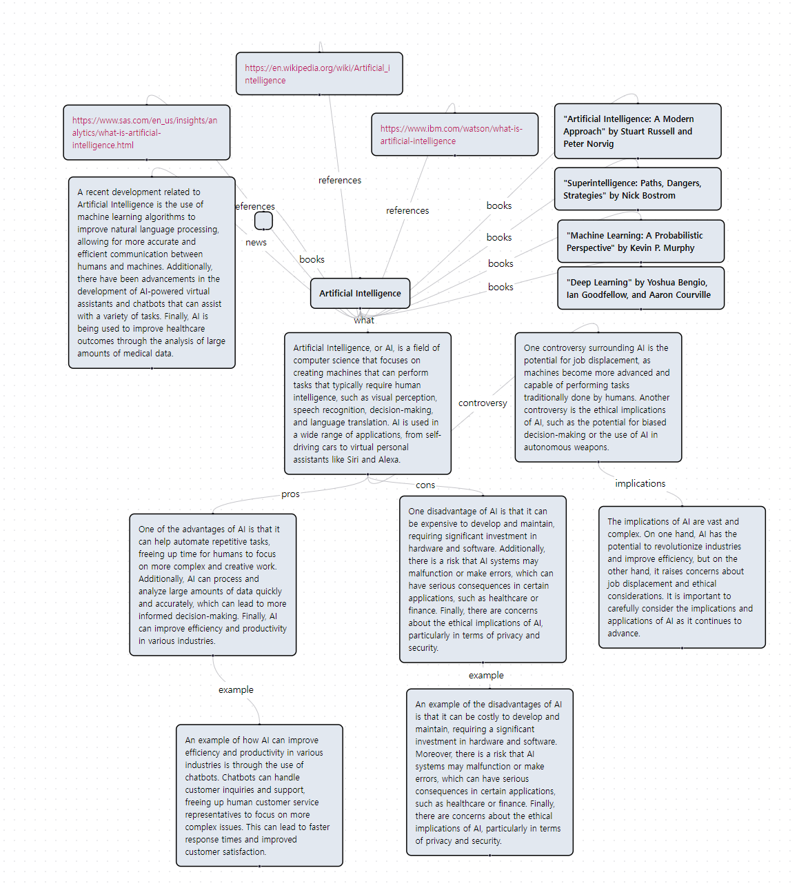
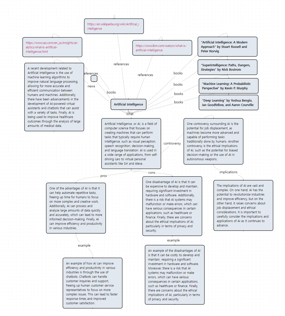
Heuristica는 선택한 주제에 따라 맞춤형 검색 결과를 생성하는 AI 도구입니다.
이 도구는 비트코인, 암호화폐, 보편적 기본소득부터 총기 규제, 낙태, 기후 변화, 이민 등과 같이 논란이 되는 사회적, 정치적 주제에 이르기까지 다양한 주제를 제공합니다.
이 도구는 사용자에게 관심 분야에 맞는 맞춤형 콘텐츠를 제공하여 주제에 대한 새롭고 관련성 있는 정보를 발견할 수 있도록 설계되었으며,
Heuristica는 새로운 것을 발견하도록 돕는 데 열정적인 개인인 Engin Arslan의 아이디어로 만들어졌습니다.
이 도구는 사용자가 검색할 주제를 선택하거나 맞춤 검색을 신청할 수 있는 옵션을 제공하여 선호도에 따라 개인화된 콘텐츠를 받을 수 있도록 합니다.
전반적으로 휴리스티카는 개인이 자신의 관심사 또는 선택한 주제에 대한 새롭고 관련성 있는 정보를 발견할 수 있도록 설계된 사용자 친화적인 도구입니다.
AI 기술을 활용하여 개인화된 콘텐츠를 제공하며 인터넷에 연결된 모든 기기에서 웹으로 액세스할 수 있습니다.
이 도구는 플랫폼에서 제공되는 주제에 대한 지식을 넓히고자 하는 분들에게 유용할 것으로 보입니다.
그러나 주제에 대한 심층적인 인사이트나 분석은 제공하지 않습니다.
https://www.heuristi.ca/discover/1509995c-4fae-461c-9eb3-cca7a3909f9a
Heuristica | AI Controversy
Press enter or space to select a node. You can then use the arrow keys to move the node around. Press delete to remove it and escape to cancel. Press enter or space to select an edge. You can then press delete to remove it or escape to cancel.
www.heuristi.ca


주제를 선택한 후 인공지능이 노드를 자동으로 채워주는 식으로 다이어그램을 확장시킬 수 있는 도구입니다.
아이디어 생산에 도움이 많이 될 것 같습니다. 예를 들어 인공지능이라는 주제를 선택했다면 생성된 박스에서 오른쪽에 제시된 nodes 를 선택해서 다음 박스를 생성하는 식으로 브레인스토밍하는 도구입니다.
#DiagramGPT #AITool #Eraser #TechnicalDiagrams #CodePrompts #PlainLanguagePrompts
#OpenAIGPT4 #DiagramAsCodeFormat
#EntityRelationshipDiagrams #CloudArchitectureDiagrams #SequenceDiagrams #FlowchartsComingSoon
#EraserWhiteboardTool #EngineeringTeams #DiagramEditing #DiagramAsCodeSyntax
#ArchitectureDiagrams #WhiteboardInterviews #Documentation #Wireframing #Brainstorming
#DesignDocsDev #Resources #Templates #Integrations
#UserFeedback #Improvements #NewFeatures #Email #Twitter #SlackCommunity
#EngineeringTeams #Diagramming #Documentation #Collaboration
| [ChatGPT] 플러그인 탐구 2. AskYourPDF (0) | 2023.05.20 |
|---|---|
| [ChatGPT] 플러그인 탐구 1. Speechki (0) | 2023.05.19 |
| AI tools that can help with creating and managing diagrams (1) | 2023.05.19 |
| TEXT TO SPEECH (0) | 2023.05.19 |
| 10 AI tools that can be used in the field of education (0) | 2023.05.19 |
댓글 영역